|
XenevaOS
|
#include <UefiSpec.h>

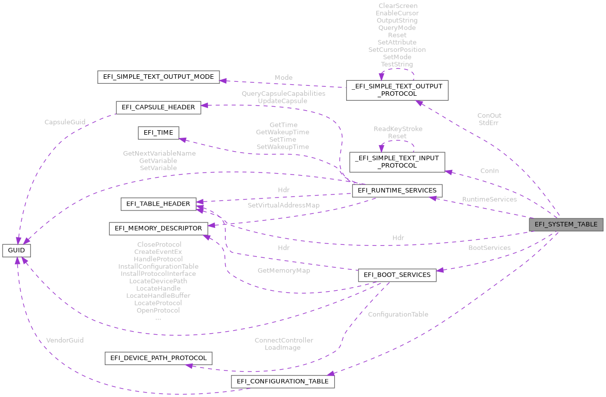
EFI System Table
| EFI_BOOT_SERVICES* EFI_SYSTEM_TABLE::BootServices |
A pointer to the EFI Boot Services Table.
| EFI_CONFIGURATION_TABLE* EFI_SYSTEM_TABLE::ConfigurationTable |
A pointer to the system configuration tables. The number of entries in the table is NumberOfTableEntries.
| EFI_SIMPLE_TEXT_INPUT_PROTOCOL* EFI_SYSTEM_TABLE::ConIn |
A pointer to the EFI_SIMPLE_TEXT_INPUT_PROTOCOL interface that is associated with ConsoleInHandle.
| EFI_SIMPLE_TEXT_OUTPUT_PROTOCOL* EFI_SYSTEM_TABLE::ConOut |
A pointer to the EFI_SIMPLE_TEXT_OUTPUT_PROTOCOL interface that is associated with ConsoleOutHandle.
| EFI_HANDLE EFI_SYSTEM_TABLE::ConsoleInHandle |
The handle for the active console input device. This handle must support EFI_SIMPLE_TEXT_INPUT_PROTOCOL and EFI_SIMPLE_TEXT_INPUT_EX_PROTOCOL.
| EFI_HANDLE EFI_SYSTEM_TABLE::ConsoleOutHandle |
The handle for the active console output device.
| UINT32 EFI_SYSTEM_TABLE::FirmwareRevision |
A firmware vendor specific value that identifies the revision of the system firmware for the platform.
| CHAR16* EFI_SYSTEM_TABLE::FirmwareVendor |
A pointer to a null terminated string that identifies the vendor that produces the system firmware for the platform.
| EFI_TABLE_HEADER EFI_SYSTEM_TABLE::Hdr |
The table header for the EFI System Table.
| UINTN EFI_SYSTEM_TABLE::NumberOfTableEntries |
The number of system configuration tables in the buffer ConfigurationTable.
| EFI_RUNTIME_SERVICES* EFI_SYSTEM_TABLE::RuntimeServices |
A pointer to the EFI Runtime Services Table.
| EFI_HANDLE EFI_SYSTEM_TABLE::StandardErrorHandle |
The handle for the active standard error console device. This handle must support the EFI_SIMPLE_TEXT_OUTPUT_PROTOCOL.
| EFI_SIMPLE_TEXT_OUTPUT_PROTOCOL* EFI_SYSTEM_TABLE::StdErr |
A pointer to the EFI_SIMPLE_TEXT_OUTPUT_PROTOCOL interface that is associated with StandardErrorHandle.