|
XenevaOS
|
#include <LoadedImage.h>

Public Attributes | |
| UINT32 | Revision |
| EFI_HANDLE | ParentHandle |
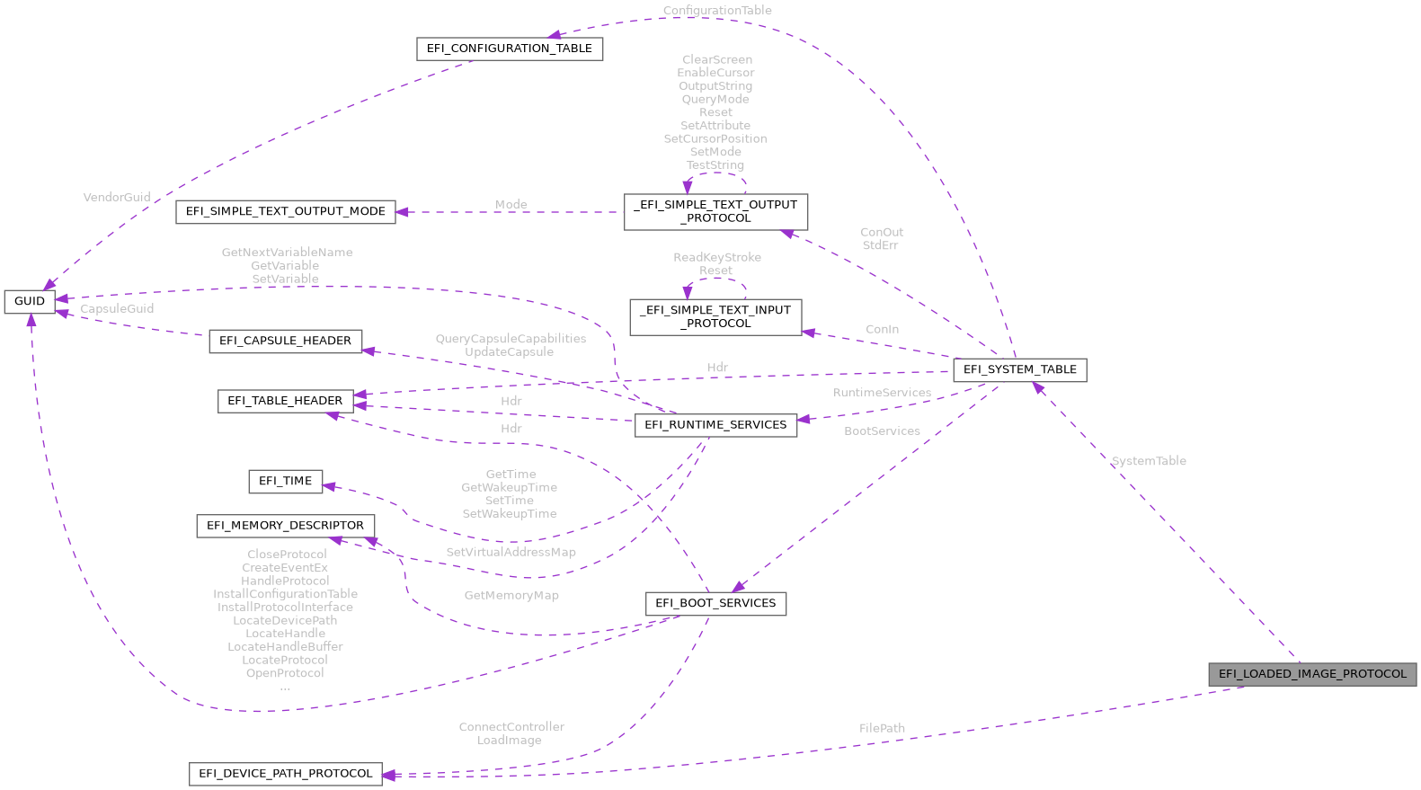
| EFI_SYSTEM_TABLE * | SystemTable |
| the image's EFI system table pointer. | |
| EFI_HANDLE | DeviceHandle |
| The device handle that the EFI Image was loaded from. | |
| EFI_DEVICE_PATH_PROTOCOL * | FilePath |
| VOID * | Reserved |
| Reserved. DO NOT USE. | |
| UINT32 | LoadOptionsSize |
| The size in bytes of LoadOptions. | |
| VOID * | LoadOptions |
| A pointer to the image's binary load options. | |
| VOID * | ImageBase |
| The base address at which the image was loaded. | |
| UINT64 | ImageSize |
| The size in bytes of the loaded image. | |
| EFI_MEMORY_TYPE | ImageCodeType |
| The memory type that the code sections were loaded as. | |
| EFI_MEMORY_TYPE | ImageDataType |
| The memory type that the data sections were loaded as. | |
| EFI_IMAGE_UNLOAD | Unload |
Can be used on any image handle to obtain information about the loaded image.
| EFI_HANDLE EFI_LOADED_IMAGE_PROTOCOL::DeviceHandle |
The device handle that the EFI Image was loaded from.
| EFI_DEVICE_PATH_PROTOCOL* EFI_LOADED_IMAGE_PROTOCOL::FilePath |
A pointer to the file path portion specific to DeviceHandle that the EFI Image was loaded from.
| VOID* EFI_LOADED_IMAGE_PROTOCOL::ImageBase |
The base address at which the image was loaded.
| EFI_MEMORY_TYPE EFI_LOADED_IMAGE_PROTOCOL::ImageCodeType |
The memory type that the code sections were loaded as.
| EFI_MEMORY_TYPE EFI_LOADED_IMAGE_PROTOCOL::ImageDataType |
The memory type that the data sections were loaded as.
| UINT64 EFI_LOADED_IMAGE_PROTOCOL::ImageSize |
The size in bytes of the loaded image.
| VOID* EFI_LOADED_IMAGE_PROTOCOL::LoadOptions |
A pointer to the image's binary load options.
| UINT32 EFI_LOADED_IMAGE_PROTOCOL::LoadOptionsSize |
The size in bytes of LoadOptions.
| EFI_HANDLE EFI_LOADED_IMAGE_PROTOCOL::ParentHandle |
Parent image's image handle. NULL if the image is loaded directly from the firmware's boot manager.
| VOID* EFI_LOADED_IMAGE_PROTOCOL::Reserved |
Reserved. DO NOT USE.
| UINT32 EFI_LOADED_IMAGE_PROTOCOL::Revision |
Defines the revision of the EFI_LOADED_IMAGE_PROTOCOL structure. All future revisions will be backward compatible to the current revision.
| EFI_SYSTEM_TABLE* EFI_LOADED_IMAGE_PROTOCOL::SystemTable |
the image's EFI system table pointer.
| EFI_IMAGE_UNLOAD EFI_LOADED_IMAGE_PROTOCOL::Unload |